Share - WeChat
4月22日
媒体报道称
特斯拉车机语音服务
将接入豆包大模型
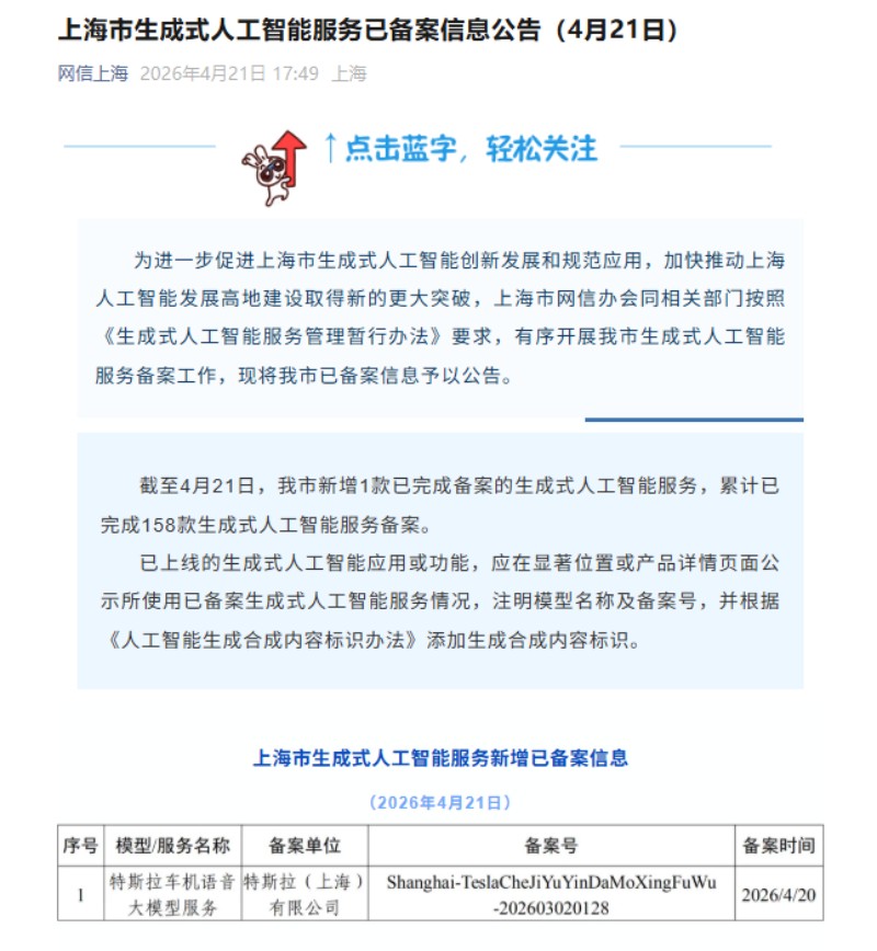
稍早前
特斯拉车机语音大模型服务
已在上海完成备案

公开报道显示
2025年8月
特斯拉与字节跳动旗下的
火山引擎达成合作
由火山引擎
为特斯拉智能座舱交互体验部分
提供大模型服务
有媒体报道
《特斯拉车机语音助手使用条款》显示
特斯拉Model车型的
车机语音系统
将同时接入字节跳动旗下的
“豆包大模型”和
深度求索旗下的
“DeepSeek Chat”
两款模型
均通过火山引擎接入

近年来
特斯拉在AI领域动作频繁
2025年7月
特斯拉在美国先行启用
AI大语言模型
该模型使用的是
马斯克旗下xAI推出的
人工智能Grok
2026年1月
《日本经济新闻》网站报道
特斯拉公司将正式转型为
人工智能企业
特斯拉计划在2026年内
逐步停止生产和销售旗下
两款豪华电动汽车
并将相应的工厂产能
转向人形机器人生产
特斯拉还将进一步深化
与AI初创企业xAI的合作
也有媒体指出
尽管特斯拉在AI等领域
有着宏大的战略规划
但不可否认的是
电动汽车业务
依旧是其当前营收与利润的
核心支柱
大模型上车成行业趋势
当前
AI大模型在汽车领域
普及速度惊人
正从部分高端车型的选配
迅速变为全部车型的标配

有报道称
在中国
得益于
大模型公司的迅猛发展
AI在汽车中的应用
正从高端市场
向10万元以下车型加速普及
同时
车企也在进行深刻变革
蔚来汽车成立人工智能技术委员会
小鹏汽车将自动驾驶与智能座舱中心合并
理想汽车则将研发体系重组
传统车企也在积极拥抱AI
不久前
德国大众汽车集团宣布
从今年下半年开始
大众基于CEA架构的新车型
将全面搭载车载AI智能体
今年3月
梅赛德斯-奔驰中国宣布
与清华大学、智谱合作开发的
多模态大模型技术
将落地新一代S级轿车
阿里AI助手千问也开始“上车”
首站接入红旗汽车智能座舱
不同于其它车载助手的一问一答
千问让用户动动嘴
就能完成
多途经点的路径规划
机酒预定等复杂任务
不止能导航
还能真正“办事”
2022年7月12日,世界互联网大会国际组织正式成立,从互联网领域的国际盛会发展为国际组织,总部设于中国北京。我们将致力于搭建全球互联网共商共建共享平台,推动国际社会顺应信息时代数字化、网络化、智能化趋势,共迎安全挑战,共谋发展福祉,携手构建网络空间命运共同体。